Carta del Presidente del
Consejo de Administración

Guatemala, marzo de 2026.

Señoras y Señores Accionistas:

Me complace dirigirme a ustedes para comentar los resultados del año 2025, los cuales reflejan un desempeño positivo de nuestra institución.

Banrural está promoviendo el crecimiento y desarrollo económico de sus más de 4 millones de clientes así como de aproximadamente 13,500 accionistas directos, entre los cuales hay líderes de micro, pequeñas, medianas y grandes empresas, así como de asociaciones y organizaciones locales, regionales y nacionales que a la vez distribuyen sus dividendos entre miles de miembros, generando más emprendimientos y bienestar económico. Uno de los efectos que promueve nuestro banco es que la inversión de los accionistas y los dividendos anuales fortalecen la economía de diversidad de grupos, comunidades y regiones en todo el país.

Como se evidencia en la presente Memoria de Labores, Banrural se consolida como el principal captador de depósitos de ahorro y otorgante de créditos productivos. Atiende al mayor número de clientes en el interior de la República, en su mayoría pertenecientes a la población de ingresos medios y bajos, donde Banrural concentra más del 50% de ambos rubros respecto de todo el sistema bancario nacional, lo que lo perfila como un poderoso instrumento que impacta en el progreso de Guatemala, especialmente en el área rural, cuyo crecimiento responde, en gran medida, al enfoque estratégico que hemos implementado, priorizando el apoyo a micro, pequeños y medianos empresarios, así como artesanos y agricultores, quienes constituyen un motor fundamental para las economías locales.

El desempeño del banco durante 2025 evidencia no solo su solidez financiera, sino que también consolida su posición como una institución confiable y accesible, lo que se corrobora con la mejor calificación de riesgo para un banco de capital guatemalteco según la calificadora de riesgos Moody’s; y los reconocimientos como “Mejor banco de inclusión financiera a nivel mundial”, otorgado por la prestigiosa revista global The Banker, y “Mejor banco de Guatemala” por la revista Latin Finance. Más de 7.5 millones de cuentas de depósito, especialmente de la base de la pirámide, reflejan que seguimos creciendo y que estamos siendo útiles a la sociedad.

La confianza de nuestros clientes nos impulsa a seguir avanzando hacia un futuro lleno de posibilidades. Continuaremos promoviendo la inclusión financiera, y asumiremos el desafío de democratizar el capital y las opciones de inversión para quienes cuentan con pequeñas y medianas disponibilidades, especialmente en áreas rurales del país y de la comunidad migrante, última misión sugerida y promovida por nuestros accionistas, que requiere esfuerzos compartidos del grupo financiero BANRURAL y todo el sistema económico guatemalteco.

Señoras y señores accionistas, les exhorto a seguir promoviendo emprendimientos y desarrollo en su actual área de especialidad y en otros espacios territoriales, incursionando en nuevos ámbitos de actividad productiva y de servicios porque, al hacerlo, impulsan la economía local y regional contribuyendo al desarrollo integral del país, especialmente en el área rural, en donde el banco y ustedes han hecho lo suyo y lo han hecho bien, reconociendo con humildad, que aún hace falta mucho camino por recorrer.

Agradezco su confianza y su apoyo para cumplir el compromiso que tenemos de promover el desarrollo integral del país.

Lizardo A. Sosa L. Presidente Consejo de Administración

Entorno
macroeconómico

Mundial

Pese a un contexto global marcado por la incertidumbre, en 2025 la actividad económica registró un desempeño superior a lo previsto, impulsado por la solidez de las principales economías, el efecto temporal del adelanto de importaciones ante el aumento de aranceles en Estados Unidos y, al cierre del periodo, el optimismo derivado de acuerdos comerciales con socios estratégicos.

Según el Fondo Monetario Internacional (FMI), en su informe de enero 2026, estimó para el cierre del 2025 un crecimiento global de 3.3%, en tanto las economías avanzadas un crecimiento de 1.7%, mientras que las economías emergentes y en desarrollo 4.4%. En América Latina y el Caribe, un crecimiento de 2.4%, reflejando un crecimiento similar al observado el año anterior.

Trabajador

Nacional

En 2025, Guatemala continuó demostrando solidez macroeconómica, manteniéndose como una de las economías más importantes de Centroamérica.

El Banco de Guatemala informó que el Producto Interno Bruto creció 4.1% al cierre del año, en comparación con un 3.7% en 2024. Este desempeño fue impulsado principalmente por el consumo privado y la inversión, así como por el aumento del flujo de remesas familiares y por actividades económicas clave, como el comercio, la industria y la agricultura.

La inflación se mantuvo por debajo de la meta establecida por el banco central: en promedio se situó abajo del 2%. El tipo de cambio de referencia se mantuvo estable sin registrar volatilidades, mientras las tasas de interés mostraron una tendencia a la baja.

En 2025, el sector monetario y financiero, medido por el Crédito al Sector Privado, registró un crecimiento de 7.56%; mientras que, los medios de pago continuaron con una tendencia ascendente, con un crecimiento de 13.44%.

Al cierre de 2025, Guatemala registró una tasa de política monetaria de 3.75%, una de las más bajas de la región, así como un nivel de reservas monetarias internacionales con tendencia al alza, con un monto de USD32,023 millones.

La estabilidad macroeconómica influyó, entre otros factores, para que Guatemala fuera calificada por Moody´s como Ba1; Fitch Ratings y Standard and Poor´s como BB+, con perspectiva estable.

Filosofía
organizacional

Declaración estratégica

Ser el banco líder en el país, principalmente en el área rural, centrados en los clientes, ofreciéndoles servicios financieros innovadores e inclusivos, adaptados a sus necesidades, con cobertura nacional a través de canales presenciales y digitales, con procesos ágiles, tecnología de vanguardia y un sólido gobierno corporativo, además de colaboradores especializados, capacitados, motivados y comprometidos con los valores institucionales, generando valor a nuestros accionistas, con un crecimiento sostenido y prudente, coadyuvando al desarrollo del país.

Valores

Innovación

Investigo, propongo y ejecuto para impactar.

Transparencia

Actúo igual cuando me ven que cuando no me ven.

Confiabilidad

Me comprometo y cumplo.

Respeto

Trato a los demás como quiero que me traten a mí.

Responsabilidad

Hago lo que debo.

Servicio

Te escucho, te entiendo y resuelvo con excelencia.

Gobierno
corporativo

Composición del capital

Gráfica de composición del capital

Banrural es un banco de capital mixto con participación multisectorial, con más de 13,500 accionistas pertenecientes a diversos sectores del país. Su misión es promover el desarrollo económico y social de Guatemala, especialmente del área rural.

Detalle y leyenda de la composición del capital
Estructura gobierno corporativo
Gobierno corporativo
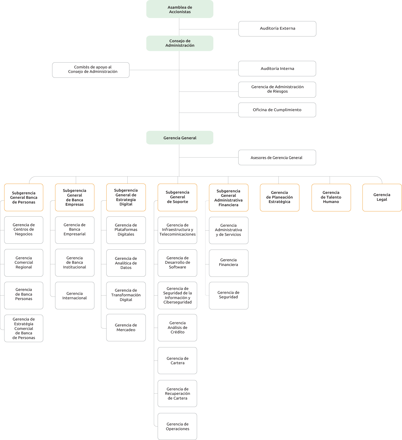
Estructura organizacional
Organigrama

Administración de riesgos
y ambiente de control

El Banco gestionó y administró de manera efectiva los distintos perfiles de riesgo, de acuerdo con la normativa legal y con las políticas y metodologías internas aprobadas por el Consejo de Administración, basadas en estándares internacionales, manteniéndose dentro del apetito y tolerancia al riesgo.

Durante 2025, se fortaleció la gestión de riesgos y ambiente de control mediante la emisión y modificación de 25 políticas distribuidas de la siguiente manera:

Distribución de políticas de Administración de Riesgos y Ambiente de Control

Directores del Consejo
de Administración

Composición al 31 de diciembre de 2025, ordenado por serie de accionistas.

  • Juan Carlos Arriaga Reyes
  • Ariel Rivera Irías
  • Philippe Albert Christophe Mendizábal
  • Joaquín Flores González
  • Wilve José Salazar Arredondo
  • Edwin Haroldo Matul Ruano
  • Carlos José Baltazar Us Hernández
  • Oscar Estuardo Paiz Lemus
  • Bernardo Jesús López Figueroa
  • Lizardo Arturo Sosa López
  • Miler Estuardo Estrada Hernández
  • Byron Estuardo Lucero Campos
  • María Luisa Flores Villagrán
  • Rodolfo Timoteo Orozco Velásquez
  • Edgar Benjamín Arriaza Acevedo
  • Silvia María Silvestre Morales Morales
  • Nelson Milián Cruz
  • Luis Oscar Estrada Burgos
  • Luis Noel Alfaro Gramajo
  • Claudia Liseth Berg Rojas de Vettorazzi

Alta
gerencia

  • Juan Luis Fonseca Chour

    Gerente General

  • Rodolfo Giovanni Morales Ojeda

    Subgerente General Administrativo Financiero

  • Jorge Mario Soto Balcárcel

    Subgerente General de Soporte

  • César Antonio Mendizábal Palma

    Subgerente General de Banca de Empresas

  • Jorge Mario Ruiz Rodas

    Subgerente General de Banca de Personas

  • Javier Antonio Ramírez Penagos

    Subgerente General de Estrategia Digital

Talento
humano

Recurso humano comprometido

Al final de 2025, Banrural registró una tasa interanual de retención del 91%. La encuesta de clima laboral reflejó un índice de compromiso del 92% y un nivel de satisfacción laboral del 84%. Estos indicadores evidencian que la mayoría de los colaboradores confía en el futuro de Banrural, manifiesta su intención de permanecer en la organización y reconoce al banco como un espacio propicio para el desarrollo de su carrera profesional.

91% Tasa interanual
de retención
92% Compromiso
84% Satisfacción
laboral
Indicadores: 11,010 colaboradores; 2,900 área administrativa; 8,110 centros de negocios
Tiempo promedio de relación laboral
7años | 5meses

Programas de apoyo a los colaboradores

Durante 2025, para coadyuvar al clima laboral, se impulsó:

  • Programa de Apoyo a la Lactancia Materna
  • Programa de Salud Financiera
  • Programa de Becas a la Excelencia

Promoción interna

Más de mil colaboradores fueron promovidos a cargos de mayor nivel y responsabilidad, reafirmando así nuestro compromiso con el desarrollo del talento interno y la construcción de sólidos planes de carrera.

Agenda de transformación cultural

Banrural impulsó la agenda de transformación cultural “Con Todo” sustentada en 4 pilares:

  • Experiencia del colaborador
  • Experiencia del cliente
  • Experiencia de innovación
  • Experiencia corporativa

Estos pilares incluyen 80 iniciativas que se ejecutarán en un plazo aproximado de 5 años, con el propósito de consolidar a Banrural como el mejor banco de Guatemala.

Como cimiento de esta agenda, se actualizó el Código de Ética y Conducta “SER”, con sus respectivos valores, para guiar la forma en que los colaboradores construyen relaciones internas y externas de confianza, en beneficio del desarrollo personal, de la organización y del país.

¡Con Todo! Banrural
Agenda cultural y experiencia (CX) - ilustración

Evolución de los
activos

Cifras en millones de quetzales

Evolución de los activos

Al cierre del 2025, Banrural presenta activos netos de Q. 143,159 millones con un crecimiento del 17.7% respecto del año anterior. Este es mayor al que obtuvo el sistema bancario nacional, que fue del 12.3%, posicionándose como el segundo banco a nivel nacional, con una participación del 22.3% del total del sistema. De esta manera, el banco cumple su misión institucional de promover el desarrollo de sus clientes y por ende del país.

17.7% de crecimiento

Participación por departamentos

Banrural otorgó más del 40% de los créditos concedidos en 19 de los 22 departamentos de Guatemala, consolidándose como el banco que más apoya a sus clientes en el interior del país, gracias a su estrategia de cercanía y el acceso a productos innovadores acorde a las necesidades de sus clientes.

Mapa de participación por departamento
Posición Departamento Millones de Q.
1SOLOLÁ1,609.2
2TOTONICAPÁN1,019.6
3CHIMALTENANGO2,705.6
4HUEHUETENANGO3,225.8
5BAJA VERAPAZ1,110.4
6JALAPA1,206.9
7QUICHÉ2,726.7
8PETÉN3,418.3
9JUTIAPA1,867.3
10CHIQUIMULA1,641.6
11ZACAPA1,286.5
12SANTA ROSA1,806.5
13SUCHITEPÉQUEZ1,474.6
14QUETZALTENANGO3,146.5
15SAN MARCOS1,928.8
% de
participación
70.7%
67.9%
64.6%
64.1%
63.5%
61.2%
59.9%
59.0%
58.1%
57.6%
56.4%
53.8%
53.5%
51.5%
50.4%
Posición Departamento Millones de Q.
16IZABAL1,506.5
17SACATEPÉQUEZ913.9
18ALTA VERAPAZ2,049.2
19RETALHULEU991.5
20ESCUINTLA1,450.4
21EL PROGRESO641.8
22GUATEMALA23,509.1
% de
participación
46.5%
42.4%
41.9%
41.2%
27.3%
25.9%
9.4%
Mayores a 50%
Entre 31% y 50%
Menores a 30%
40% de créditos otorgados

Crecimiento en la cartera de créditos y cédulas hipotecaria

Al cierre del 2025, Banrural presenta una cartera de créditos de Q. 67,887 millones con un crecimiento del 14.7%, consolidándose como un banco universal y congruente con su misión.

Banrural lidera el crédito del sector productivo, con una cartera que asciende a Q. 13,803 millones y una participación del 55.3%, además, promueve una mejor calidad de vida para sus clientes y familias mediante el otorgamiento de créditos para la adquisición de bienes de consumo duradero y vivienda.

Cifras en millones de quetzales

Evolución de la cartera de créditos y cédulas hipotecarias
Evolución de la cartera de créditos y cédulas hipotecarias

Apoyo a las microfinanzas

El programa “Microfinanzas para el Desarrollo”, dirigido a mujeres, es la puerta de entrada de la inclusión financiera del banco. Ha representado una alternativa eficaz e inclusiva para el empoderamiento económica de las beneficiarias.

La atención a este segmento de mercado cumple una función social y promueve el desarrollo económico sostenible mediante el otorgamiento de créditos con tasas competitivas, atención especializada y una infraestructura diseñada para generar confianza y lealtad entre sus clientes.

En 2025, Banrural otorgó Q401.62 millones a 23,012 personas, que representa un crecimiento de 98% con respecto del año anterior.

Participación de la cartera de créditos por destino

Comportamiento de la cartera microfinanzas

Cifras en millones de quetzales

Participación de la cartera de créditos por destino

Impulso al sector inmobiliario

En 2025, en el ámbito de la construcción, el banco financió una cartera que supera los Q4,450 millones, distribuida en más de 350 proyectos enfocados en vivienda, comercio e infraestructura, impulsando obras que estimulan encadenamientos productivos y desarrollo urbano.

Paralelamente, en el segmento de vivienda para personas, Banrural gestionó créditos por más de Q12,300 millones, beneficiando a más de 56,300 familias. De esta cartera, el 48% corresponde a programas FHA y SCV (Seguro de Caución Vivienda), el 44% a créditos de vivienda tradicionales, y el resto a cartera LIP (Ley de Tasa de Interés Preferencial), lo cual evidencia su compromiso con financiar vivienda asequible y prioritaria, con tasas competitivas.

Créditos empresariales/Construcción

Q.2,732MM
+363 Créditos

Créditos de Vivienda Personas

Q.12,681 MM
54,111 Créditos

Segmentación

Cartera Cedularia
Vivienda

*El segmento de Cartera Cedularia incluye los casos de Cartera LIP

Evolución de los
pasivos

Cifras en millones de quetzales

Evolución de los pasivos

Al cierre del 2025, Banrural presenta pasivos netos de Q. 126,869 millones con un crecimiento del 18.2% respecto del año anterior. Este es mayor al que obtuvo el sistema bancario nacional, que fue del 12.5%. Con esto Banrural se posiciona como el segundo banco a nivel nacional, con una participación del 22.0% del total del sistema, lo que denota la confianza del público, ya que en su mayoría corresponde al crecimiento de depósitos.

18.2% de crecimiento

Obligaciones depositarias

Cifras en millones de quetzales

Evolución de las obligaciones depositarias 2021 a 2025

Al cierre del 2025, Banrural presenta obligaciones depositarias que ascienden a Q. 116,635 millones. En su estructura depositaria, el ahorro aporta un 38.1% del total. A nivel de sistema, lidera este segmento con un monto de Q. 44,425 millones y una participación del 31.7%, especialmente proveniente de la población con menores ingresos, coadyuvando a su inclusión financiera.

Participación en el sistema bancario

Participación en el sistema bancario

Estructura de depósitos por sector

Estructura de depósitos por sector
82% Depósitos del público en general

La estructura depositaria de Banrural se caracteriza por su dispersión y porque la mayoría de sus depósitos provienen del público en general, que representa el 82% del total, seguido por los depósitos de entidades descentralizadas con un 15%, y el Estado, con un 3%.

Evolución del capital
contable

Cifras en millones de quetzales

Evolución del capital contable

Al cierre del 2025, Banrural presenta un capital contable de Q. 16,290 millones con un crecimiento del 14.3% respecto del año anterior. Este es mayor al que obtuvo el sistema bancario nacional, que fue del 11.0%. Con esto Banrural se posiciona como el primer banco a nivel nacional con una participación del 24.8% del total del sistema, reflejando su solidez.

14.3% de crecimiento

Evolución de las
utilidades

Cifras en millones de quetzales

Evolución de las utilidades

Las utilidades netas de Banrural ascienden a Q. 3,359 millones, con un crecimiento del 11.8% interanual, el cual es superior al 2.8% obtenido por el sistema a nivel nacional. Derivado de este crecimiento sólido y constante, Banrural, por segundo año consecutivo, mantiene el primer lugar en utilidades, con una participación del 35.2%, agregando valor a sus más de 13,500 accionistas, así como a los sectores y comunidades a los que representan y pertenecen.

11.8% de crecimiento

Sólidos indicadores
financieros

LIQUIDEZ

Liquidez inmediata (LI)

Representa la proporción de recursos de inmediata disponibilidad con que la entidad cuenta para atender sus obligaciones depositarias y obligaciones financieras.

16.54%

Liquidez mediata (LM)

Representa la proporción de recursos de inmediata disponibilidad e inversiones de fácil realización con que la entidad cuenta para atender sus obligaciones depositarias, obligaciones financieras y otras obligaciones.

60.03%

SOLVENCIA

Patrimonio con relación a activos (PA)

Representa la proporción de cada quetzal de activo que se encuentra respaldado con patrimonio de los accionistas de la entidad.

11.38%

Adecuación de capital (AC)

Representa el porcentaje de patrimonio con que la entidad puede hacer frente a los riesgos y contingencias a que está expuesta.

21.20%

RENTABILIDAD

Rentabilidad sobre activos (ROA)

Representa la tasa de rendimiento anual generada por el total del activo de la entidad.

3.05%

Rentabilidad sobre patrimonio (ROE)

Representa la tasa de rendimiento anual generada por el patrimonio de los accionistas de la entidad.

27.26%

CALIDAD DE ACTIVOS

Cartera de créditos vencida con relación a cartera de créditos bruta (CVC)

Representa la proporción de la cartera de créditos que se encuentra vencida.

3.65%

Cobertura de cartera crediticia en riesgo (CCR)

Representa la proporción de la cartera créditos vencida que está cubierta con provisiones.

182.09%

Posicionamiento en la región
centroamericana

Cifras en millones de USD

Al 31 de diciembre del 2025 Banrural presentó activos netos de USD 18,678 millones, consolidándose como el segundo banco de la región centroamericana en función de sus activos y el primero en utilidades netas por segundo año consecutivo.

#1 en utilidades en CA
ACTIVOS
UTILIDADES

Fuente: Periódico Moneda, publicado el 26 de enero 2026

Un banco en constante crecimiento

Capital contable 24.8% Mayor capital contable del país Crecimiento del 14.3%
Utilidad neta 35.2% por segundo año consecutivo el banco con la mayor utilidad del sistema bancario
Pagos de Remesas +7.3% al año anterior 52.7% del mercado total
Depósitos de ahorro 31.7% del total del sistema financiero
Créditos productivos: Participación del 55.3% 1er. lugar
8,428 Cajas Banrural 73% de las transacciones de todos los agentes bancarios del país

La mayor cobertura
a nivel nacional

Mediante sus 13,447 puntos de atención, distribuidos en los 340 municipios del país, Banrural es el banco con la mayor cobertura física. Su modelo de atención está basado en una estrategia de cercanía y confianza, que ha hecho que la población lo reconozca como un actor clave en el desarrollo del país, y parte del tejido social y económico.

13,326 Total de puntos de servicio
Mapa de cobertura Banrural en Guatemala

Multicanalidad

Participación de transacciones por canal de atención
53% de crecimiento en canales digitales

Participación del total de transacciones por canal de atención

Detalle de participación - Canales digitales y Agencias
Detalle de participación - Cajas Banrural y Cajeros automáticos

Canales
digitales

Durante 2025, Banrural refleja un crecimiento del 61% en las transacciones efectuadas de manera conjunta entre la aplicación y la banca web, así como un crecimiento de 23% en la participación de pagos. Este resultado refleja el avance sostenido de los canales digitales como un medio relevante para la ejecución de servicios financieros.

Canales Digitales - Transacciones
App Banrural 44% de clientes activos digitales

Transferencias y Pagos en los Canales Digitales

Transferencias y Pagos - Canales Digitales
23% en crecimiento de pago 61% en crecimiento de transferencias
Caja Banrural - Una historia de crecimiento con impacto nacional

El modelo de Caja Banrural ha sido uno de los programas de inclusión financiera más importantes del país, llevando servicios bancarios a comunidades rurales y regiones con acceso limitado a la banca tradicional.

En 2025, celebramos quince años de operación de este modelo sólido y en constante innovación, que forma parte integral de Banrural, impulsando la inclusión financiera y contribuyendo al desarrollo económico y social del país.

73% de las transaccione de agentes bancarios en el sistema bancario son operados por Banrural
Cajas Banrural en comunidades de Guatemala

Agentes Bancarios, aliados del desarrollo

Los agentes bancarios representan el espíritu del modelo: cercanía, servicio y confianza. Son más que puntos de atención; son referentes comunitarios que impulsan la inclusión financiera y conectan a las familias con oportunidades de crecimiento.

Su trabajo ha generado avances medibles en bancarización, circulación formal de dinero y acceso a herramientas financieras en zonas donde antes era impensable.

Hoy, Banrural opera el 73% de las transacciones de todos los agentes bancarios del país, consolidando una de las redes más fuertes del sistema financiero.

Celebración de los 15 años

Para conmemorar el 15º aniversario de Caja Banrural, se organizaron 15 eventos regionales realizados en diversas cabeceras departamentales y zonas de alta concentración de agentes bancarios.

Se contó con la participación especial de los 15 agentes bancarios con mayor antigüedad dentro del modelo, quienes han estado vinculados desde los inicios de Caja Banrural. Su presencia simbolizó la evolución del programa y el compromiso sostenido que han demostrado durante este periodo. Estos agentes fueron seleccionados por su trayectoria ejemplar, su permanencia continua, su aporte al crecimiento del modelo y su papel fundamental en la consolidación de las Cajas como un canal cercano y confiable para las comunidades.

Fortalecimiento de relaciones con los guatemaltecos en EE.UU.

Copa Guate Banrural

Por segundo año consecutivo, Banrural organizó en la ciudad de Los Ángeles el clásico del fútbol guatemalteco entre Comunicaciones y Municipal, disputado en el BMO Stadium. Más que un partido, la Copa es un homenaje a los más de 400 mil guatemaltecos que viven en el sur de California, una celebración de identidad, un reencuentro con nuestras raíces y un puente que une corazones.

Con esta iniciativa, que trasciende objetivos comerciales, Banrural reafirma su compromiso con la comunidad de guatemaltecos en Estados Unidos, reconociendo los sacrificios que implica la migración y honrando el lazo emocional que los conecta con su tierra. Siendo el banco de los guatemaltecos, Banrural tiene una misión clara: estar siempre cerca de nuestra gente, sin importar dónde se encuentre.

Copa Guate Banrural en Los Ángeles

Apertura de punto de atención en Los Ángeles

Banrural puso a disposición de los guatemaltecos en el exterior un punto de atención permanente que facilita fortalecer sus finanzas y consolidar sus operaciones en Guatemala, con soluciones seguras, accesibles y pensadas para ellos.

Este espacio permite coordinar sus desarrollos en Guatemala, acceder a productos financieros y generar oportunidades que fortalezcan los vínculos económicos y sociales con su país de origen.

Punto de atención Banrural en Los Ángeles

Festival chapín

El 11 y 12 de octubre se llevó a cabo esta celebración para exaltar la cultura guatemalteca en California. El evento destacó por su ambiente familiar, la presentación del grupo musical Alux Nahual, el atleta Lester Martínez, y la participación de organizaciones comunitarias.

Esta actividad fortaleció la relación social, cultural y financiera con los guatemaltecos residentes en el exterior, reafirmando el compromiso de Banrural con su comunidad más allá de las fronteras.

Festival chapín en California

Líderes en pago
de remesas

Líderes en pago de remesas
Participación en pago de remesas

Desarrollo de las comunidades

Banrural potencia el impacto de las remesas en el desarrollo comunitario, al canalizarlas hacia proyectos que mejoran la calidad de vida y fortalecen la economía local. A través de la bancarización y el acceso a servicios financieros, ha promovido la inclusión, facilitando el ahorro, el crédito y el emprendimiento.

Además, impulsa inversiones en educación, salud y vivienda, contribuyendo al crecimiento patrimonial y la infraestructura comunitaria. Estas acciones no solo reducen la pobreza, sino que generan oportunidades sostenibles que disminuyen la migración forzada y mejoran el bienestar social.

Creremesas

Consolidando el apoyo financiero, facilitando alcanzar metas personales y productivas de manera rápida y segura teniendo las remesas como respaldo. En el 2025 Banrural otorgó +4,775 millones de quetzales, lo que representó un crecimiento interanual del 12.8% respecto al año anterior.

Reconocimientos
internacionales

Reconocimientos
internacionales

The Banker – Mejor banco del mundo en inclusión financiera 2025

The Banker, revista del Financial Times consultada por más de 22 millones de ejecutivos, reguladores y líderes de más de 120 países para comprender las tendencias de la banca moderna, reconoció a Banrural como el mejor banco del mundo en inclusión financiera, valorando sus esfuerzos por transformar vidas, llevando servicios financieros a quienes más lo necesitan.

Para el otorgamiento de esta distinción, The Banker consideró nuestro enfoque de cercanía, con el que hemos derribado barreras culturales y de distancia, permitiéndonos ser parte de la vida cotidiana de miles de guatemaltecos con una banca que los reconoce, escucha y acompaña. Valoró nuestra estrategia de microfinanzas rurales, dirigidas principalmente a mujeres emprendedoras, que con tasas accesibles de interés y una visión ética del negocio, apoyamos proyectos sostenibles y rentables que fortalecen la economía familiar y comunitaria.

De igual manera, reconoció el caso de la Señora Cuenta, el primer producto financiero diseñado para que miles de mujeres ingresen al sistema formal, generando un efecto multiplicador en el desarrollo integral de las familias al destinar más recursos a educación, salud y alimentación.

Esta es la primera vez que un banco guatemalteco recibe este reconocimiento. Este Premio reconoce el acceso a productos y servicios financieros a través de la innovación, la educación y el compromiso real con el impacto social. Valora la inclusión de la población que vive en zonas remotas donde la tecnología se convierte en un factor clave -, los productos diseñados para impulsar el desarrollo económico de quienes más lo necesitan y la capacidad para innovar con plataformas digitales accesibles, entre otros.

Latin Finance – Mejor banco de Guatemala 2025

Por primera vez, Banrural fue reconocido como “El mejor banco de Guatemala” por LatinFinance, una de las principales fuentes de noticias y análisis de mercados financieros y economías de América Latina y el Caribe que documenta la evolución de los mercados financieros en la región, y reconoce la excelencia de las instituciones otorgando esta distinción desde hace más de 35 años. Selecciona a los ganadores considerando factores cuantitativos y cualitativos e incluyendo la opinión de analistas de mercado, datos financieros e investigaciones.

Banrural obtuvo este premio por su excelente desempeño en 2025, destacando su contribución al fortalecimiento del sistema financiero nacional. El reconocimiento reafirma nuestro compromiso con la excelencia, la innovación y el desarrollo económico y social de Guatemala, manteniendo siempre como prioridad el bienestar de clientes y comunidades.

La decisión editorial de LatinFinance se basó en un análisis exhaustivo de datos financieros —incluyendo crecimiento de activos, rentabilidad, eficiencia y solidez patrimonial— así como en la opinión de mercado y la evaluación del impacto del banco en segmentos clave del país.

Este premio reconoce la capacidad de Banrural para equilibrar resultados financieros robustos con una estrategia enfocada en inclusión, expansión territorial y servicios diferenciados, convirtiéndose en un referente dentro del sector financiero centroamericano.

Fintech Americas – Premio Oro a CREDI APP

En el ámbito de innovación y eficiencia operativa, Banrural fue galardonado con el Premio Oro en la Convención Internacional de Fintech Americas 2025 por el proyecto CREDI APP, que destacó por la transformación y digitalización del proceso de otorgamiento de créditos. Esta iniciativa permitió optimizar tiempos de respuesta, mejorar la productividad operativa y fortalecer la experiencia del cliente, contribuyendo a una gestión de riesgos más eficiente y a una mayor escalabilidad del negocio crediticio.

Programa integral
de atención al cliente

Durante 2025, Banrural fortaleció de manera significativa su Programa integral de Servicio al Cliente:

Se orientaron los esfuerzos para ofrecer una experiencia homogénea en todos los canales de atención, alineada con los objetivos de cercanía, simplicidad, inclusión y confianza, pilares fundamentales para la fidelización de clientes, especialmente en el área rural.

Más de un millón de encuestas evidenciaron que, en 2025, la recomendación de nuestros clientes alcanzó el 73%, un indicador relevante dentro de la industria, y que el porcentaje de clientes que resolvió su consulta en el primer intento aumentó al 83%.

73% Recomendación
de clientes

La capacidad efectiva de atención de llamadas se incrementó al 97% en 2025, mientras que la percepción de facilidad en los procesos de atención mejoró al 83%, contribuyendo a una mayor productividad y optimización de recursos.

97% Efectividad
de atención

Se avanzó en iniciativas estratégicas como la atención multilingüe, la agilización de procesos de crédito y recrédito, reduciendo los tiempos de resolución a aproximadamente 45 minutos.

Transformación digital
e innovación

Innovación con tecnología de última generación

Banrural avanzó sustancialmente en la adopción de inteligencia artificial para transformar la experiencia del cliente en sus canales digitales, manteniéndonos cercanos y humanos a través de la tecnología. A futuro se irán incorporando nuevas autogestiones que ayudarán a dar mayor valor a los canales digitales.

Activación de la plataforma de pagos digitales “CUIK” en APP Banrural

Se habilitó el sistema CUIK dentro de APP BANRURAL como parte del fortalecimiento del ecosistema de medios de pago del banco, evidenciando un crecimiento sostenido y estableciendo bases sólidas para la aceleración y el escalamiento del modelo, lo que permitió a la institución posicionarse como la de mayor participación dentro de la plataforma.

Atención automatizada
en WhatsApp

Banrural implementó mejoras disruptivas en los canales de atención de Whatsapp y Facebook Messenger, a través de un asistente basado en Inteligencia Artificial Generativa, capaz de atender de manera conversacional, dejando de lado experiencias robotizadas y poco personalizadas.

El asistente cuenta con una base de conocimiento robusta sobre productos, servicios, requisitos y promociones de Banrural, además de integraciones para identificación de sucursales cercanas a la geolocalización del cliente.

Ambos canales han triplicado su volumen de interacciones en tan solo 4 meses. Ahora, cerca del 60% de las interacciones son resueltas por la IA sin necesidad de un asesor humano, impactando adicionalmente en la extensión del horario de atención de los canales a un esquema 24/7.

Sólido posicionamiento
de marca

Top of mind (TOM)

En 2025, Banrural se consolidó como el banco con mayor recordación en la categoría de bancos en Guatemala, según el estudio Top of Mind (TOM) realizado por Kantar Mercaplan. Este reconocimiento resalta su solidez y cercanía con la población, subrayando cómo la entidad ha cultivado confianza y preferencia gracias a su enfoque comunitario e inclusión financiera, lo cual ha permitido su presencia continua en la vida de millones de guatemaltecos.

Campaña institucional “Amigo sol”

Banrural lanzó esta campaña que nace del corazón de la marca: el sol como identidad visual, y un símbolo que representa la cercanía, la constancia y la fuerza que ha acompañado a generaciones de emprendedores en todo el territorio nacional.

Campaña Amigo sol - pieza 1
Campaña Amigo sol - pieza 2

Sostenibilidad ambiental
y social

Sostenibilidad ambiental

En el eje de gestión interna de recursos, se fortalecieron iniciativas para impulsar el uso de energía fotovoltaica, reducir el consumo de papel, garantizar el manejo adecuado de aguas residuales, instalando 19 plantas de tratamiento en diferentes centros de negocio, y disponer los residuos, incluidos los tóxicos peligrosos. Estas acciones complementaron la estrategia de disminución de emisiones atmosféricas mediante la renovación de equipos.

En el eje de finanzas sostenibles orientado a los clientes, se desarrollaron productos verdes para promover la construcción sostenible y el uso de energías renovables, además de financiar proyectos con componentes ambientales.

Estas iniciativas se reforzaron mediante talleres de capacitación, cursos de e‑learning y campañas de concientización.

BANRURAL se integró al Guatemala Green Building Council, organización vinculada a la certificación de edificaciones sostenibles, así como a CENTRARSE, al programa “Recíclalos” de WWF, a Defensores de la Naturaleza y a Rescue the Planet. Actualmente, forma parte del Consejo Consultivo de Finanzas Sostenibles de Guatemala, desde donde promueve oportunidades de negocio y un ecosistema financiero sostenible y dinámico.

Sostenibilidad ambiental Banrural

Programas de
apoyo

En Banrural, creemos firmemente que el desarrollo del país se construye a partir del impulso a las capacidades y la dedicación de los guatemaltecos. En ese sentido, mantenemos un compromiso permanente con el respaldo a iniciativas que generan un impacto positivo en distintos ámbitos.

Entre las iniciativas que Banrural tuvo participación y brindó apoyo, destacan:

Filgua

Por octavo año consecutivo, Banrural participó como uno de los principales patrocinadores de la 25ª edición de la Feria Internacional del Libro – FILGUA -.

Nuestra presencia incluyó un stand interactivo dedicado a la niñez, donde se desarrollaron actividades de lectura, dibujo, educación financiera y juegos educativos orientados a fomentar el hábito del ahorro desde temprana edad. Estas iniciativas ofrecieron a niños y niñas una experiencia formativa y lúdica que contribuye a su desarrollo integral.

Techo

A través del trabajo conjunto con comunidades, voluntariado juvenil y actores locales, BANRURAL contribuyó a la implementación de soluciones sostenibles de vivienda para familias en situación de vulnerabilidad.

Teletón

BANRURAL participó como banco recaudador oficial de la Teletón. Bajo el lema “El ton de tu corazón”, colaboradores y clientes se unieron para recaudar fondos destinados a terapias de rehabilitación en centros ubicados en todo el país, beneficiando a personas con capacidades especiales.

Fútbol Femenino y Fútsal

BANRURAL apoyó el fútbol femenino:

El Municipal se coronó bicampeón del Torneo Clausura 2025, reafirmando su liderazgo en el fútbol femenino nacional.

El equipo de futsal femenino Deportivo Orozco mostró una evolución significativa en la Liga Nacional, mejorando su rendimiento, posición en la tabla y eficiencia ofensiva y defensiva, reflejo de un proceso sólido y sostenido.

Educación financiera Banrural
Apoyo al deporte Banrural

Fútbol

En BANRURAL creemos que el impulso al deporte y la juventud es esencial para el desarrollo integral del país. En 2025 reafirmamos este compromiso apoyando diversas disciplinas a nivel nacional e internacional, promoviendo valores como disciplina, trabajo en equipo, inclusión y excelencia, además de generar oportunidades de crecimiento para atletas y organizaciones deportivas.

Ciclismo

Patrocinamos al equipo femenino Macizo Banrural, impulsando el ciclismo de alto rendimiento con destacada participación en competencias regionales e internacionales. El equipo hizo historia al competir por primera vez en la Vuelta a Colombia.

Además, obtuvo reconocimientos relevantes como el premio a la Mejor Latinoamericana en la Vuelta a El Salvador y el 2º. lugar en la clasificación general de la Vuelta a Guatemala, consolidándose como referente del ciclismo femenino guatemalteco.

Boxeo

En el ámbito profesional, BANRURAL respaldó la trayectoria de Lester Martínez, quien en 2025 consolidó su posición en la élite mundial. El boxeador guatemalteco ingresó al Top 10 del ranking mundial supermediano, defendió con éxito su título WBA Continental América y participó en carteleras internacionales de alto nivel.

Calificación de
riesgo

Banrural tiene una de las mejores calificaciones nacionales de riesgo para bancos de capital guatemalteco.

Calificación a nivel nacional

  • Corto plazo   ML A-1.gt
  • Largo plazo   AA-.gt
  • Perspectiva   ESTABLE

Calificación a nivel internacional

  • Corto plazo   NP*
  • Largo plazo   Ba1
  • Perspectiva   ESTABLE

*A nivel internacional Moody’s no asigna calificación de corto plazo.

Calificación a nivel internacional

  • Corto plazo   B
  • Largo plazo   BB+
  • Perspectiva   ESTABLE

Informe de los
auditores independientes

A la Asamblea General de Accionistas de
Banco de Desarrollo Rural, S. A.

Informe sobre la auditoría de los Estados Financieros

Hemos auditado los estados financieros adjuntos de Banco de Desarrollo Rural, S. A. (una sociedad anónima constituida en la República de Guatemala) al 31 de diciembre de 2025, que comprenden el balance general al 31 de diciembre de 2025, y los correspondientes estados, de resultados, de movimientos del capital contable y de flujos de efectivo por el año terminado en esa fecha, así como las notas explicativas de los estados financieros que incluyen un resumen de las políticas contables significativas. Estos estados financieros han sido preparados por la Administración del Banco de conformidad con el Manual de Instrucciones Contables para Entidades Sujetas a la Vigilancia e Inspección de la Superintendencia de Bancos de Guatemala emitido por la Junta Monetaria.

Opinión

En nuestra opinión, los referidos estados financieros presentan razonablemente, en todos sus aspectos importantes, la situación financiera de Banco de Desarrollo Rural, S. A., al 31 de diciembre de 2025, así como el resultado de sus operaciones, los movimientos del capital contable y sus flujos de efectivo por el año terminado en esa fecha, de conformidad con lo que establece el Manual de Instrucciones Contables para Entidades Sujetas a la Vigilancia e Inspección de la Superintendencia de Bancos de Guatemala emitido por la Junta Monetaria.

Base contable

Los estados financieros de Banco de Desarrollo Rural, S. A., se preparan con base en el Manual de Instrucciones Contables antes referido, el cual difiere en algunos aspectos con las Normas Internacionales de Información Financiera -NIIF- que se explican en la Nota 33 a los estados financieros.

Creemos que la evidencia de auditoría que hemos obtenido es suficiente y apropiada para proporcionar una base para nuestra opinión de auditoría.

Asuntos claves de la auditoría

Asuntos claves de auditoría son aquellas cuestiones que, a nuestro juicio profesional, han sido de mayor importancia en nuestra auditoría de los estados financieros del periodo actual. Estas cuestiones se abordaron en el contexto de nuestra auditoría de los estados financieros en su conjunto, y en la formación de nuestra opinión al respecto, y no expresamos una opinión separada sobre estas cuestiones. Durante nuestra auditoría se considera como asunto clave el siguiente:

Aumento de capital autorizado, suscrito y pagado

Durante el año 2025, Banco de Desarrollo Rural, S.A. aumentó su capital suscrito y pagado en Q 1,499,914,300 que representan 14,999,143 acciones, que se integra por 14,814,650 acciones provenientes de la capitalización de reservas para futuras capitalizaciones, aprobada por la Asamblea General de Accionistas el 21 de marzo de 2025 y por la venta de 184,493 nuevas acciones.

Como se muestra en la Nota 10 de los estados financieros, al 31 de diciembre de 2025 el Banco tiene inversiones en acciones en Banco de Desarrollo Rural Honduras, S. A., y Procesadora de Tarjetas de Crédito, S. A., cuyos montos superan el 51% del capital pagado de las mismas. Estas entidades no forman parte del Grupo Financiero Banrural autorizado por la Junta Monetaria según resolución JM-184-2007, la cual fue modificada por la Resolución JM-122-2025 de fecha 19 de noviembre de 2025.

Párrafo de énfasis que no constituye una salvedad

La Administración de Banco de Desarrollo Rural, S. A., es responsable por la preparación y presentación razonable de estos estados financieros de conformidad con el Manual de Instrucciones Contables para Entidades Sujetas a la Vigilancia e Inspección de la Superintendencia de Bancos emitido por la Junta Monetaria, como se explica en la Nota 3 (b) a los estados financieros, así como el control interno que la Administración considere necesario para permitir que la preparación de estos estados financieros, y los mismos estén libres de errores materiales, debido a fraude o error.

Responsabilidad de la Administración y del Gobierno Corporativo
de Banco de Desarrollo Rural, S. A.

La Administración de Banco de Desarrollo Rural, S. A., no ha identificado una incertidumbre importante que pueda dar lugar a una duda significativa, sobre la capacidad de Banco de Desarrollo Rural, S. A., de continuar como empresa en funcionamiento, por consiguiente, no se revela ninguna incertidumbre en las notas a los estados financieros. Con base en nuestra auditoría de los estados financieros de Banco de Desarrollo Rural S. A., tampoco hemos identificado ninguna incertidumbre material.

En la preparación de los estados financieros, la Administración es responsable de la valoración de la capacidad de Banco de Desarrollo Rural, S. A., de continuar como empresa en funcionamiento, revelando, según corresponda, las cuestiones relacionadas con la empresa en funcionamiento y utilizando este principio contable, excepto si la Administración tiene intención de liquidar o de concluir sus operaciones, o bien no exista otra alternativa realista.

El Gobierno Corporativo de Banco de Desarrollo Rural, S. A., a través de su Administración es responsable de la supervisión del proceso de preparación de la información financiera.

Responsabilidad del Auditor en relación con la Auditoría de los Estados Financieros

Efectuamos nuestra auditoría de acuerdo con las Normas Internacionales de Auditoría - NIA- emitidas por la Federación Internacional de Contadores -IFAC-, (por sus siglas en inglés), las resoluciones emitidas por el Colegio de Contadores Públicos y Auditores de Guatemala para el sector financiero regulado, y con base en lo dispuesto en los artículos 39 y 61 de la Ley de Bancos y Grupos Financieros.

Nuestra responsabilidad se describe con más detalle en el párrafo de responsabilidad del auditor en relación con la auditoría de los estados financieros. Somos independientes del Banco de Desarrollo Rural, S. A. de acuerdo con el Código de Ética para Contadores Profesionales -IESBA- (por sus siglas en inglés) junto con los requisitos éticos que son relevantes para nuestra auditoría de los estados financieros en Guatemala; y hemos cumplido con las otras responsabilidades éticas de acuerdo con estos requisitos y el Código emitido por el IESBA.

Guatemala, C. A., 17 de febrero de 2026.

Balance
general

Balance general
Balance general

Estado de
resultados

Estado de resultados
Estado de resultados